欢迎光临浙江本色电力设备有限公司企业官方网站!      返回首页     |   在线留言  |   联系我们   |   企业邮箱 

电缆分支箱,美式箱变,欧式电缆接头,美式箱变配件

 

服务热线:
18867739099

公司新闻

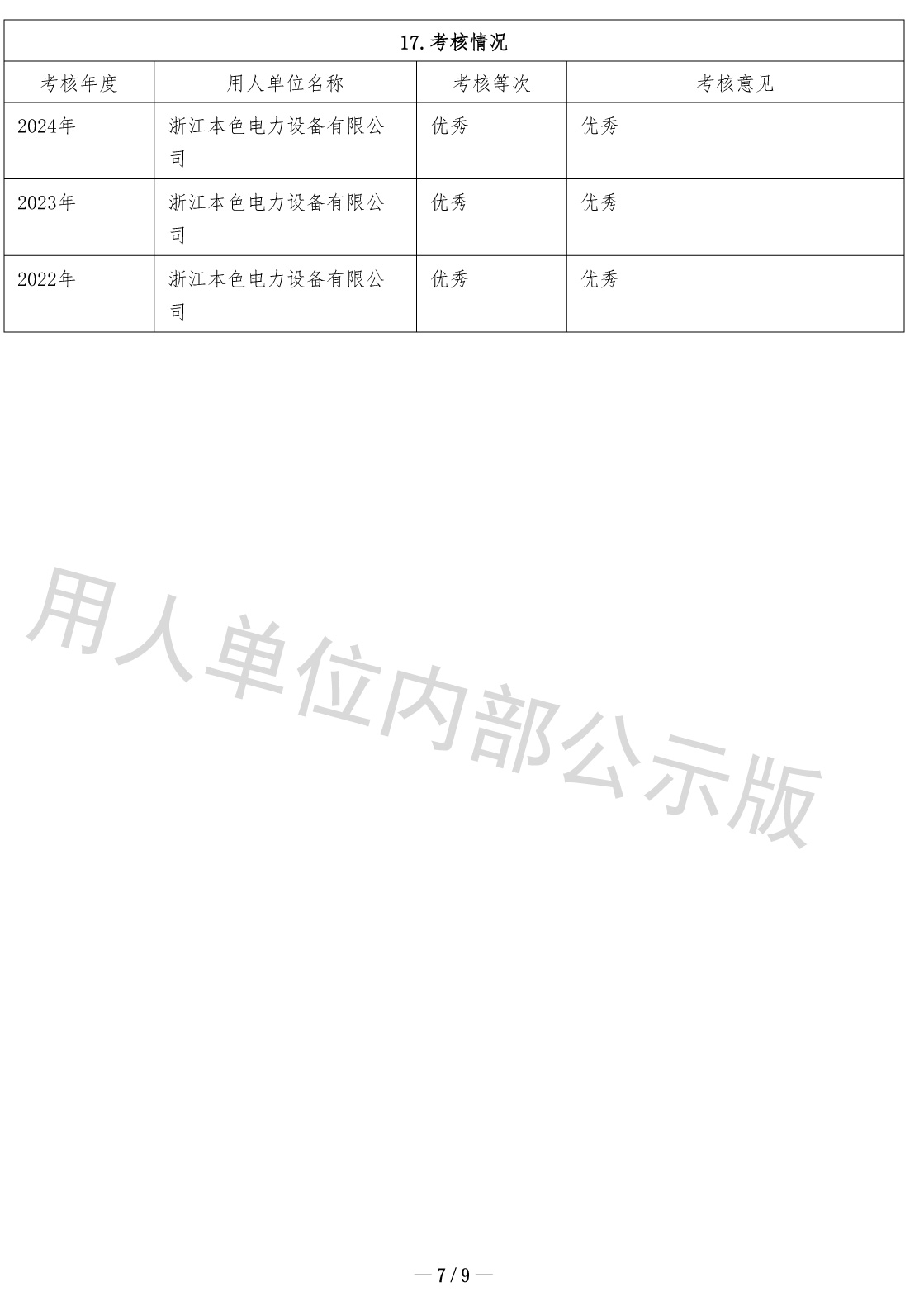
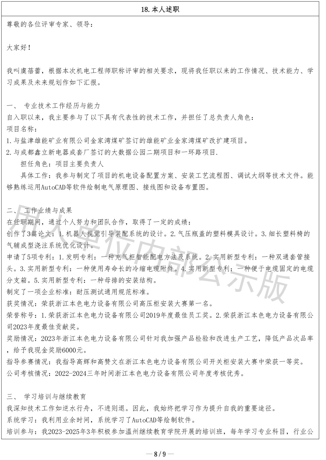
专业技术职务任职资格评审表(虞蓓蕾)

2025-10-14 14:10:20


本文链接:http://www.benseds.com/content/?376.html
点击次数:  更新时间:2025-10-14 14:10:20  【打印此页】  【关闭

2017@浙江本色电力设备有限公司 网址:www.benseds.com
电 话:0577-62900080 
服务热线:18867739099
地址:浙江乐清市柳市镇黄华第二工业区